-
-
Sports and Entertainment- Team 10- architecture diagrams Page 1
-
Sports and Entertainment- Team 10- architecture diagrams Page 2
-
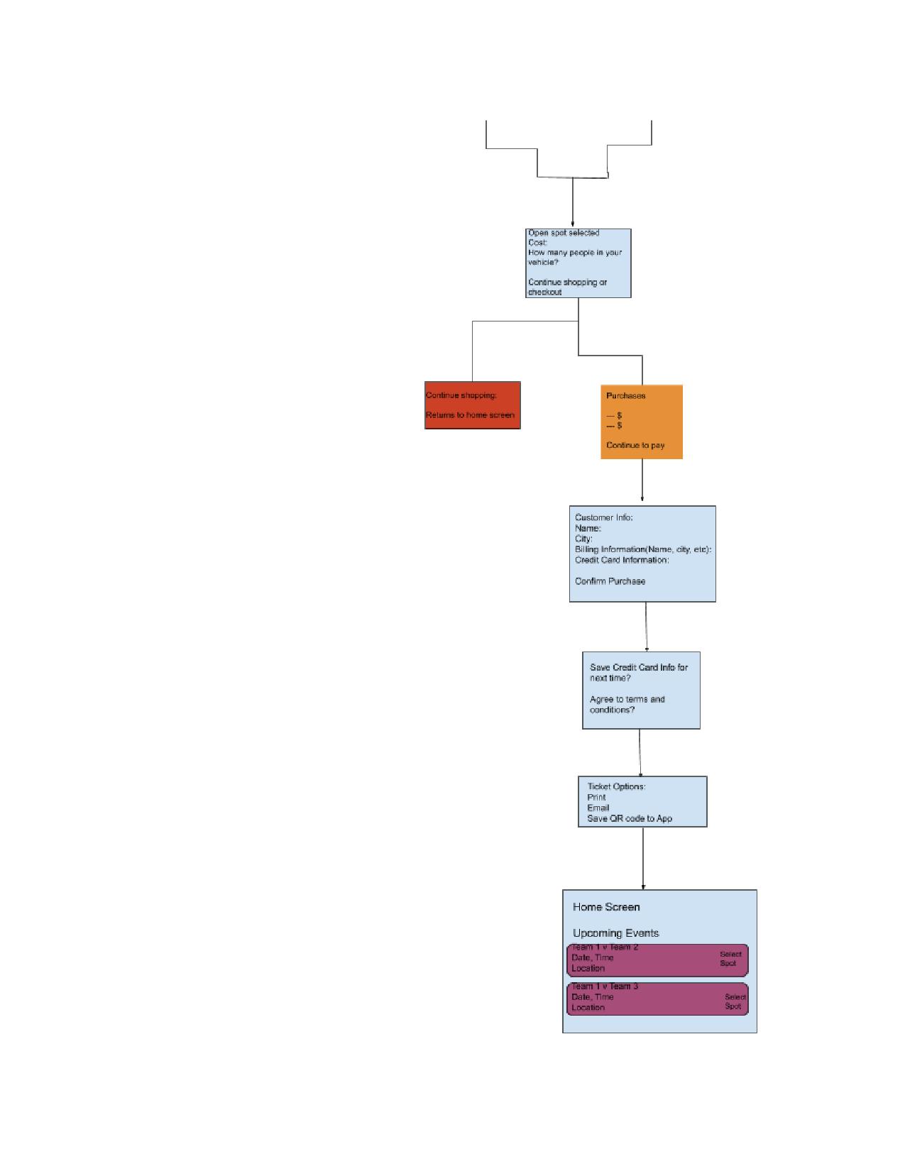
Sports and Entertainment- Team 10- architecture diagrams Page 3
-
Sports and Entertainment- Team 10- Revenue Model
-
Sports and Entertainment- Team 10- Business Canvas Model
-
Sports and Entertainment- Team 10- Value Proposition
-
-
SportsIn
Sports and Entertainment- Team 10
Overview
In the blink of an eye, the sports world was shut down. The games were canceled, the stadiums were closed, and fans left without an energetic community to celebrate their favorite team’s victories. As professional sports leagues begin to return, these very same fans are craving a safe environment to cheer on a last-second basket or a walk-off home run surrounded by people who share their passion for sports.
Our team has developed a solution and an app to fit this need. Sports In will function similar to a drive-in theater where fans can watch and celebrate sporting triumphs with others around them all while being safe and socially distanced in their vehicle. The Sports In the mobile app we developed will go hand in hand with various drive-in venues where tickets, food, and merchandise can all be purchased from the very same place. We created a business model that will create revenue for our team, the sports team, and the local community businesses.
Team Members
Chase Catalano (Sales, Senior Business Management @ IU Bloomington) Chase was responsible for creating an empathy map, organizing the potential challenges of our solution, and assisting with the business canvas model with regards to marketing. As a sales specialist, he is also the primary presenter in the project presentation.
Ray Lu (Project Manager, Junior Marketing and Business Analytics @ IU Bloomington) Ray was the team’s project manager responsible for scheduling meetings and keeping the team on track throughout the project duration. He worked on finding customer preferences and completed the SWOT analysis while also preparing the presentation slide deck. He also assisted in the Value Proposition Model and the Business Canvas Model.
Carl Meyer (Graphic Designer, Sophomore Computer Graphics Technology @ Purdue) Carl created the app home page, built code for the QR ticketing feature, and worked on designing the user interface for the mobile app. Additionally, he helped build the game mode feature of the mobile app. He also designed the brand logo and enhanced the branding of our app from a design perspective.
Jainam Patel (Software Developer, Junior Computer and Information Technology @ Purdue) Jainam was the lead programmer and was responsible for many of the key app features including authentication, security, navigation, and the payment process. Additionally, he built the administrator side of the app and was responsible for creating the demo of the app.
Jared Reid (Business Analyst, Junior Finance and Business Analytics @ Purdue) Jared created the business canvas model including the revenue model to display how Sports In would create revenue and partner with local businesses. He worked with the coaches to address key analytics regarding our product. He also assisted on the empathy map, environmental analysis, and customer persona.
Annah Van Gheem (Data Scientist, Senior Statistics @ Butler) Annah was responsible for collecting early data on sports fans in addition to addressing the possible questions customers may have. She created a storyboard for the primary workflow of the app and is also responsible for composing this document.
How did you decide on this customer segment, problem, and solution?
The SME shared that sports fans most missed the interaction with other fans and the multi-sensory experience of a sporting event. Another issue that we learned about from the SME was empty sporting venues empty around the country. Our solution aims to solve these problems.
Sports In was built to occur at the parking lot of a major sporting venue which ensures that the venue will be utilized in some capacity. Our solution also addresses the multi-sensory experience as fans will be surrounded by the sights and sounds of a typical stadium with the option to also buy food that would be included in their ideal fan experience.
This product design caters to the customer who is sports-minded and enjoys social interaction but understands the severity of a global pandemic. This solution offers a much safer way to enjoy an event with like-minded people while avoiding a bar or other public space. Further, at a typical drive-in tickets are purchased at the gate which can cause customers to be turned away. Our app includes a ticketing feature where the customer can purchase tickets to make the total experience as smooth as possible. The ticket will also be saved right in the app with a QR code. Customers can also buy merchandise from the app and can have flexible options to choose if they want to pick up merchandise on game day or have it delivered to their home. On game day, once the customer has checked in, their app will also turn into game mode where customers will be able to order food with the help of the app. Food will then be delivered at their parking spot will all safety precautions. The app also has an admin side where event managers, merchandise vendors, and food vendors can access. Once logged in, they can create an event with all of the event-specific information. Similarly, a food or merchandise vendor can enter their options. Merchandise and food vendors can see what orders they have received and can send merchandise or serve food by looking through the function of the order.
How did your team build and iterate on the solution?
Our team began with a low fidelity prototype which took the form as a storyboard sketch to identify the workflow of the app. The next prototype was built with JavaScript and Android Studios as that is what the team had the most experience working with. Based on this first iteration as well as user testing with our coaches, we added key features such as a search bar as well as the ability to favorite an event within the app. In a further iteration, we expanded our mapping features to display what the venue would look like upon arriving.
Along the way, our coaches suggested simplifications such as easier navigation to make the app easier for the customer to use. As we implemented user testing, we also included a search bar and a feature that allows the user to favorite specific events. Additionally, we incorporated information from the business development side in order to ensure that the app being built was what the customer was looking for in a ticketing app experience.
Key Metrics
Below are key metrics from our revenue model:
- 250 parking spots available filled to 80% at $20 per parking spot would create $4,000 in ticket sales
- SportsIn would charge an $800 commission and additionally profit from $100 commission fees on food and merchandise vendors
- The event host would make $1,000 per event as a conservative estimate when it is taken into account that there 82 games in a full season and 30 NBA teams, profit
Technical Architecture
See Storyboard Images
Below are GitHub Links:
- https://github.com/jainampatel7/SportsInGameMode.git
- https://github.com/jainampatel7/SportsInAdmin.git
- https://github.com/jainampatel7/SportsIn.git
Key Tools, Libraries, and Frameworks
Below are the key tools we used in designing our app:
- GoogleMapsApi: We chose to use this tool to display the map of the event venue. It was clear and easy to use.
- Firebase: This is a secure database that we were comfortable and familiar with.
- PayPal Api: We chose to include PayPal API as a safe and secure payment option. It is reliable and familiar to many customers.
- Android Studios: We chose to build with AndroidStudios as it helped with our idea of simple navigation that we kept in mind throughout the building process.
Additional Tools Include:
- Retrofit
- Room
- RecyclerView
- Picasso
- Google play libraries
If you had another 5 weeks to work on this, what would you do next?
- We would continue to build the administrator side of the mobile app. Due to the time constraints, we focused primarily on the user side of the app but would like the same app to have features for the administrator to track ticket sales and upload food and merchandise options. This piece would also have an accessible database for the administrators to use.
- We would have liked to conduct more user testing with our target customers. Further, our research showed that 30% of sports fans would be interested in attending a sporting event during the pandemic. Given the safety measures implemented, we would like to conduct further research to see if the number increases.
- Finally, we would like to increase our marketing and advertising presence. We believe in our product and would like to share it with both the Indianapolis community and communities across the country. We have discussed marketing campaigns through Universities or Indianapolis tourism sites. We would like to do more research to see where our marketing campaigns would be most effective.
Built With
- android
- android-studio
- firebase
- google-maps
- java
- paypal
- recyclerview
- retrofit
- room







Log in or sign up for Devpost to join the conversation.